If you live in São Paulo, you will probably not even want to think about the air conditioning in these months of May, June and July. This also applies to other cities in the south -east and southern Brazil.
What we must not forget, however, is that the heat always returns, and is relentless in our country. And if it is repeated in 2024, prepare for some heat waves in the middle of winter (the summer called). And to whom do we always use in these cases? The air conditioning.
Read -Ne more
This invention of the early twentieth century provides relief and freshness on hot days. But it is far from perfect. Those with chronic respiratory diseases, such as rhinitis, know that the device can cause beautiful damage. This is due to the fact that the device usually “sucks” the humidity of the air to cool the environment.
Another obstacle is energy consumption. Those who have one at home know it: the air conditioning, even the most modern, makes the light bill more expensive. In addition to being an expensive device to buy in the market, inaccessible to several families.
The problem is that there are not many alternatives for this technology today. Fans even help, but are far from replaced. The solution can come from Hong Kong, where a group of scientists has developed a machine that promises to be more efficient and sustainable.

A new type of device
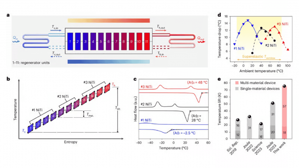
- The device, which does not yet have a business name, uses elastocaloric energy, called, to function.
- The name itself already gives advice on how it works: Elast comes from elasticity, that is, the change in the form of a material that generates heat or cold.
- In this case, the material chosen by researchers from the University of Science and Technology of Hong Kong was a metal league of Nickel-Titani.
- Applying strength in this alloy, the material is heated and, when the pressure relies, cools.
- The first tests had great results, with 48% of energy efficiency higher than the air conditioning.

- Another advantage of this technology is that it does not use harmful gases for the environment.
- We talk, therefore, also a more sustainable product.
- Traditional air conditioning uses soda gases HFC, which can warm much more than carbon dioxide when they are released into the atmosphere.
- You, by the way, can read more about the operation of current devices in this other text Digital appearance.
- Now, if you want to know more about this Hong Kong invention, you can read the complete scientific article in Nature Energy.
When this technology debates?
As mentioned above, the device has no business name yet and is far from a market launch. Researchers still seek to improve technology and study a way to make mass production viable.

It is noteworthy that the University of Hong Kong is not the only one to develop an elastocaloric energy research. And so far, all projects have shown satisfactory results. That is, everything leads to believe that this type of device can be the future of a more sustainable cooling.
Until then, however, we are still far from goodbye to the air conditioning. Especially in the Brazilian summer.
Text based on a report of the digital aspect of 08/27/2024.
